今天成都限号是多少
〖壹〗 、成都工作日限号开始时间为7:30 常规限行规则成都常规工作日机动车尾号限行的开始时间为7:30,限行时段为工作日7:30至20:00 ,限行范围是绕城高速(不含)以内所有道路(不含绕城高速本身)。

〖贰〗、工作日的7:30—20:00, 二环路(含二环高架路和底层道路)与三环路(含)之间区域内所有道路 。

〖叁〗、今天是星期二,限行2和7。星期一:限行6号;星期二:限行7号;星期三:限行8号;星期四:限行9号;星期五:限行0号。周周日不限号 。

成都今日限行尾号是多少
成都工作日限号开始时间为7:30 常规限行规则成都常规工作日机动车尾号限行的开始时间为7:30 ,限行时段为工作日7:30至20:00,限行范围是绕城高速(不含)以内所有道路(不含绕城高速本身)。
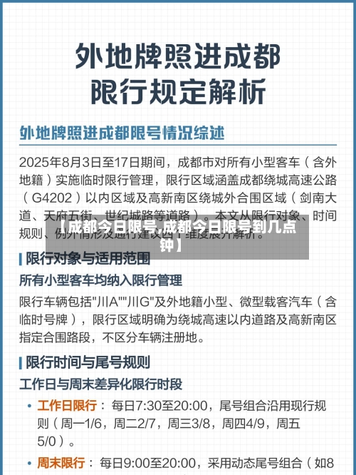
常规限行基础要求时段:工作日7:30-20:00(法定节假日及调休例外);范围:成都市绕城高速(G4202,不含)以内所有道路;限行对象:仅针对川A 、川G及外地籍小型载客汽车(新能源车辆、特种车辆除外)。
今天成都限行尾号是3和8。限行规则:根据成都市的限行规定,每周的工作日会对应不同的尾号限行 。今日限行:由于今天是星期三 ,根据限行规则,限行尾号为3和8的车辆。注意事项:请驾驶对应尾号车辆的市民注意遵守限行规定,避免违规出行带来的不必要的麻烦。

成都今日限行区域
成都工作日限号开始时间为7:30 常规限行规则成都常规工作日机动车尾号限行的开始时间为7:30 ,限行时段为工作日7:30至20:00,限行范围是绕城高速(不含)以内所有道路(不含绕城高速本身) 。
成都的机动车尾号限行措施在工作日实施,限行时间是从早上7:30到晚上20:00。具体限行区域为:二环路(包括二环高架路和底层道路)与三环路(包括三环路本身)之间所有道路。需要注意的是 ,如果车牌尾号是字母,则按照其最后一位数字来判断是否限行 。这一政策旨在缓解城市交通拥堵,减少空气污染。
成都国Ⅱ及以下排放标准小微型载客汽车限行规定自2026年4月20日起施行 ,工作日7:30至20:00在特定区域限行,部分车辆可豁免。 限行时间限行时间为2026年4月20日起,仅针对工作日(星期一到星期五 ,法定节假日除外)的7:30至20:00时段,非工作日及工作日以外的时段不受限 。
今天成都市实施机动车限行措施,限行尾号为4和9。具体限行时间为工作日的7:30至20:00。限行范围包括从二环路(包括高架路和底层道路)到三环路(包括三环路)之间的所有道路 。需要注意的是,如果车辆尾号为字母 ,则按照最后一位数字来限行。例如,如果车辆尾号为AB,则按照B来判断是否在限行范围内。
成都对外地籍小型、微型载客汽车(蓝牌小客车)实行限行措施 ,需遵守2026年3月4日起恢复的常规限行规则,部分特殊车辆可豁免。限行时间工作日7:30-20:00(法定节假日、公休日除外),需严格避开该时段进入限行区域 。
成都早上几点限号开始
〖壹〗 、成都工作日限号开始时间为7:30 常规限行规则成都常规工作日机动车尾号限行的开始时间为7:30 ,限行时段为工作日7:30至20:00,限行范围是绕城高速(不含)以内所有道路(不含绕城高速本身)。
〖贰〗、限行时间段:成都的机动车尾号限行措施通常在工作日的早上7:30至晚上8:00实施。限行解除时间:晚上8点之后,限行措施通常会解除 ,车辆可以自由行驶 。特殊情况:需要注意的是,限行规定可能会根据具体情况有所调整,例如重污染天气时可能会延长限行时间。
〖叁〗、成都汽车限号是有时间段的 ,每天早上7点半到晚上20点之间。以下是关于成都汽车限号规则的详细说明:限行时间段:每天早上7:30至晚上20:00,此时间段内实施尾号限行 。限行规则:周一限尾号1和6,周二限尾号2和7,周三限尾号3和8 ,周四限尾号4和9,周五限尾号5和0。
〖肆〗 、限行时间:每天7:30-20:00;限行区域:绕城高速(G4202)以内所有道路;限行车辆:川A、川G号牌小型客车,以及外地号牌小型客车;尾号对应:周一1/周二2/周三3/周四4/周五5/0(尾号为字母的以最后一位数字为准)。
〖伍〗、成都车子限号早上开始时间为06:00 。当前常规限行时段根据成都市最新限行政策 ,自2026年1月9日起,工作日机动车尾号限行时间为06:00-22:00,覆盖全天早晚高峰及部分平峰时段。此规则明确排除了节假日及周末(非调休工作日) ,即周末及法定节假日不限行。
〖陆〗 、常规限行基础要求时段:工作日7:30-20:00(法定节假日及调休例外);范围:成都市绕城高速(G4202,不含)以内所有道路;限行对象:仅针对川A、川G及外地籍小型载客汽车(新能源车辆、特种车辆除外) 。
今天成都限号多少
成都工作日限号开始时间为7:30 常规限行规则成都常规工作日机动车尾号限行的开始时间为7:30,限行时段为工作日7:30至20:00 ,限行范围是绕城高速(不含)以内所有道路(不含绕城高速本身)。
工作日的7:30—20:00, 二环路(含二环高架路和底层道路)与三环路(含)之间区域内所有道路。
今天是星期二,限行2和7。星期一:限行6号;星期二:限行7号;星期三:限行8号;星期四:限行9号;星期五:限行0号 。周周日不限号。
今日成都限号多少
成都工作日限号开始时间为7:30 常规限行规则成都常规工作日机动车尾号限行的开始时间为7:30 ,限行时段为工作日7:30至20:00,限行范围是绕城高速(不含)以内所有道路(不含绕城高速本身)。
常规限行基础要求时段:工作日7:30-20:00(法定节假日及调休例外);范围:成都市绕城高速(G4202,不含)以内所有道路;限行对象:仅针对川A 、川G及外地籍小型载客汽车(新能源车辆、特种车辆除外) 。
今日成都限行尾号需根据具体星期几来确定:星期一:限行尾号为1和6。星期二:限行尾号为2和7。星期三:限行尾号为3和8 。星期四:限行尾号为4和9。星期五:限行尾号为5和0。注意:周末不限号 。由于问题中未指明具体是周几,因此请根据实际日期对照上述限行规则确定今日限行尾号。
工作日的7:30—20:00 , 二环路(含二环高架路和底层道路)与三环路(含)之间区域内所有道路。









