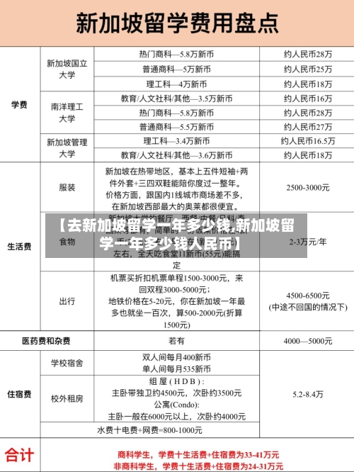
新加坡留学一年要花多少钱?衣食住行至少这个数
〖壹〗、新加坡一年的学费加生活费在20万到30万人民币左右 ,具体费用因留学学段 、院校、专业及生活方式而异。以下从学费和生活费两方面展开详细说明:学费(占比50%,一年10万到15万人民币)公立教育 幼儿园:学费每月4500元到6000元人民币 。小学和初中:一年约7万元人民币。初级学院:一年约9万元人民币。

〖贰〗、留学新加坡一年的基本费用大约在人民币10万至30万元之间,具体取决于学校类型 、住宿方式及个人消费习惯 。以下从学费和生活费两大方面详细说明:学费政府中小学政府中学:每月约800新币 ,一学年约9600新币(约人民币8万元)。政府小学:每月约700新币,一学年约8400新币(约人民币2万元)。

〖叁〗、单间:每月差不多3000新币左右,一年18万-20万人民币。生活费生活费因人而异,主要取决于个人消费习惯 ,如选取学校食堂还是校外就餐,是否购买娱乐产品等 。如果只考虑衣食住行,生活费一年在5-10万人民币左右。总开销对于提供校内住宿且学费相对低廉的学校 ,如华中世界学校,一年总开销在30-40万人民币。
〖肆〗、住宿费用:每年约为7800新币,合计人民币3-4万元 。高中学校很少有校内学生公寓 ,学生一般选取住在校外学生公寓或寄宿家庭。生活费:每年约为6600新币,合计人民币3-4万元。具体包含:衣食:每月400-500新币 。交通:每月100-150新币。通讯:每月50-80新币。

留学新加坡1年需要花多少钱,普通家庭如何省钱?
留学新加坡一年普通家庭需准备20万-30万人民币,具体费用因学校类型、专业及个人消费习惯而异 。普通家庭可通过申请助学金 、选取校内宿舍、利用公共交通、减少外食 、网购及打折季购物等方式节省开支。
留学新加坡一年的基本费用大约在人民币10万至30万元之间 ,具体取决于学校类型、住宿方式及个人消费习惯。以下从学费和生活费两大方面详细说明:学费政府中小学政府中学:每月约800新币,一学年约9600新币(约人民币8万元) 。政府小学:每月约700新币,一学年约8400新币(约人民币2万元)。
新加坡留学一年费用约10-25万人民币 ,不同阶段费用差异较大,私立学校需额外增加5-10万预算。具体费用构成如下:生活费穿衣:新加坡气候温暖,日常衣物需求简单,大部分流行服饰品牌费用与中国相近 ,每月平均支出500-1000元人民币。室内冷气充足,建议备长衫 。
生活费方面,家庭陪读得租房(组屋每月约1500 - 3000新元 ,一年大概7500 - 15万人民币),学生宿舍每月约800 - 1200新元;其他饮食、交通 、保险等每月约500 - 800新元,一年支出约3 - 4万新元。
私立大学:私立大学学费一般在 15~20 万人民币/年。私立大学的专业设置通常更贴合市场需求 ,部分专业与世界知名企业有合作关系,为学生提供实习和就业机会 。虽然学费相对公立大学稍高,但整体留学成本仍低于欧美国家。
公立大学本科年总费用约15万-25万人民币 ,硕士年总费用约25万-40万人民币;私立大学本科年总费用约15万-23万人民币,硕士年总费用约20万-32万人民币。考虑到汇率波动(1新币≈5人民币,但可能随市场变化) ,建议留学家庭按25万-40万人民币/年准备总预算,以确保资金充足 。
新加坡留学一年到底要花多少钱?
〖壹〗、去新加坡留学一年制硕士的预算大概在25-35万人民币左右,具体费用因学校类型、专业 、个人消费习惯等因素有所不同,以下从学费、奖学金、生活费用等方面详细介绍:学费公立大学授课型硕士为一年制 ,研究型硕士为三年制(大部分同学可以两年修完),一般硕士需要修读一年到一年半。
〖贰〗 、新加坡留学一年费用约10-25万人民币,不同阶段费用差异较大 ,私立学校需额外增加5-10万预算。具体费用构成如下:生活费穿衣:新加坡气候温暖,日常衣物需求简单,大部分流行服饰品牌费用与中国相近 ,每月平均支出500-1000元人民币 。室内冷气充足,建议备长衫。
〖叁〗、研究型:每年学费大约在2万新元至4万新元左右,折合人民币约2万至4万元。助学金:新加坡大学提供助学金 ,获得后学费可减半,但需履行在新加坡工作至少三年的义务,否则要赔偿助学金费用 。住宿费宿舍:租金:单人间费用在每月375新元到450新元之间 ,双人间费用在255新元到330新元之间。
新加坡一年留学费用概览
〖壹〗、新加坡一年留学费用大概在20万至50万元人民币之间,具体数额视个人选取和消费习惯而定。以下从学费和生活费两方面详细介绍:学费:新加坡的高等教育机构分为公立和私立两类,学费标准有所不同。
〖贰〗、研究型:每年学费大约在2万新元至4万新元左右,折合人民币约2万至4万元 。助学金:新加坡大学提供助学金 ,获得后学费可减半,但需履行在新加坡工作至少三年的义务,否则要赔偿助学金费用。住宿费宿舍:租金:单人间费用在每月375新元到450新元之间 ,双人间费用在255新元到330新元之间。
〖叁〗 、新加坡留学一年的费用因公立与私立大学、本科与硕士层次的不同而有所差异,整体费用范围大致在每年18万至50万人民币之间,具体构成如下:学费部分公立大学 本科:每年学费约30 ,000新币(约合人民币15万至16万元) 。
〖肆〗、新加坡本科留学学费概览公立大学学费:新加坡的公立大学学费相对较为亲民,每年约为11,000至30 ,000新元(约合人民币5万至15万元)。这一费用范围涵盖了不同专业和不同层次的课程,学生可以根据自己的兴趣和职业规划选取合适的专业和课程。
新加坡留学平均一年要多少开销花费?
〖壹〗 、再加上学费,新加坡留学一年开销根据不同学历层次和专业 ,大概在人民币10万元至50万元不等 。
〖贰〗、新加坡一年的学费加生活费在20万到30万人民币左右,具体费用因留学学段、院校 、专业及生活方式而异。以下从学费和生活费两方面展开详细说明:学费(占比50%,一年10万到15万人民币)公立教育 幼儿园:学费每月4500元到6000元人民币。小学和初中:一年约7万元人民币 。初级学院:一年约9万元人民币。
〖叁〗、留学新加坡一年的基本费用大约在人民币10万至30万元之间,具体取决于学校类型、住宿方式及个人消费习惯。以下从学费和生活费两大方面详细说明:学费政府中小学政府中学:每月约800新币 ,一学年约9600新币(约人民币8万元) 。政府小学:每月约700新币,一学年约8400新币(约人民币2万元)。
〖肆〗 、新加坡留学一年费用新加坡留学一年的费用主要包括学费和生活费,大致在人民币20万至50万元之间 ,具体数额依个人选取及消费习惯而定。









