中国疫情到底有多严重
〖壹〗、第前十规模疫情:2003年——严重急性呼吸综合征(SARS)疫情 SARS是一种由SARS冠状病毒引起的传染病,主要通过飞沫和接触传播。2003年 ,中国爆发了SARS疫情,对公共卫生体系造成了巨大挑战 。

〖贰〗 、中国最严重的疫情是新型冠状病毒肺炎疫情,且疫情初期最为严重的地区是湖北省武汉市。以下是关于此疫情在中国最严重地区的详细说明:首次爆发地:新型冠状病毒肺炎疫情自2020年初在中国湖北省武汉市首次爆发 ,并迅速蔓延至全国各地及全球范围。

〖叁〗、中国历史上最严重的瘟疫之一是明末大鼠疫 。以下是关于这次瘟疫的详细解时间与范围:明末大鼠疫发生在1640年-1644年,即崇祯年间。疫情波及华北数省,包括山西、直隶(今河北) 、山东等地 ,造成了巨大的人员伤亡和社会动荡。

〖肆〗、发病数达1800例以上 。疫情呈现点多、面广 、社区传播和聚集性疫情多种形式并发,上升势头凶猛的特点。在西安市内13个行政区和功能区都发生了疫情,且导致了省外省内多个城市疫情的发生 ,连续7天病例数在150例以上。
〖伍〗、疫情严重性的表现病例数量激增:单日新增超3000例,表明疫情在短时间内快速扩散,可能涉及多省份的聚集性传播,甚至与病毒变异或防控漏洞有关 。传播链复杂:病毒通过家庭、学校 、工厂、社区等多场景传播 ,隐蔽性强,可能与变异株(如奥密克戎)传播力增强相关。
〖陆〗、新中国成立以来,我国发生过10次重大疫情 ,以下是具体介绍:1949年——肺结核肺结核在当时是一种难以治愈的疾病,有“十痨九死”的说法。1949年,我国肺结核患者高达2700万人 ,每年死亡人数达138万。在链霉素出现之前,肺结核几乎无药可医,患者只能勉强维持生命 。
如今疫情情况如何
〖壹〗、当前全国传染病疫情总体平稳可控 ,新冠病毒感染情况呈现重症和死亡病例较少 、发热门诊诊疗量波动上升、病毒变异株以奥密克戎为主等特征。从重症和死亡病例情况来看,2024年12月全国报告新增重症病例112例、死亡病例7例,其中因新冠病毒感染导致呼吸功能衰竭死亡病例为0例 ,其余7例为基础疾病合并新冠病毒感染死亡病例。
〖贰〗 、上海疫情处于快速上升期,社区传播尚未得到有效遏制;吉林疫情总体呈下降态势,但仍在高位 。上海疫情情况 感染人数:上海市连续8天报告新增感染者超过1万例,疫情处于快速上升期 ,社区传播尚未得到有效遏制。
〖叁〗、三年疫情目睹的现状主要包括舆论场矛盾激化、逻辑教育缺失暴露 、防控手段与病毒变化不适应以及民众心态和生活状态发生显著变化。具体如下:舆论场矛盾激化:地域矛盾加深:疫情期间,不同地区因感染数量和管控措施的差异,导致地域矛盾显著加深 。
〖肆〗、印度当前新冠疫情整体处于相对平稳阶段 ,但真实情况存在复杂性与不确定性,更接近“隐性存在 ”状态。具体分析如下:表面平稳的支撑因素官方数据显示,印度新增病例数、重症人数和死亡人数均维持在较低水平 ,医院压力显著缓解。
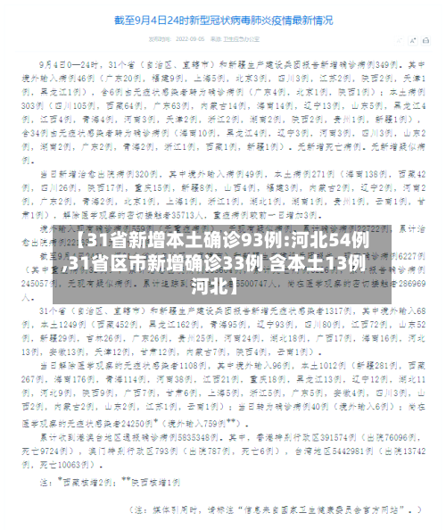
〖伍〗 、月14日0—24时,31个省(自治区、直辖市)和新疆生产建设兵团报告新增确诊病例167例 。
〖陆〗、身边感染情况感染人数增加:如果发现身边同事 、朋友、家人中新增感染新冠病毒的人数明显增多,比如原本一段时间内只有个别感染者 ,现在每天都有多人被确诊或出现明显症状,这可能表明周边疫情在加重。例如,原本办公室里只有一两个人感染请假 ,现在每天都有新的同事因为感染而无法到岗工作。
国内疫情又爆发了吗
〖壹〗、疫情存在再次爆发的可能性,但在中国发生大规模二次爆发的可能性不大 。以下从不同方面进行分析:疫情再次爆发的潜在因素病毒源头的不确定性人员携带:尽管有隔离措施,但存在病毒潜伏期超过隔离期的情况。
〖贰〗、疫情存在二次大规模爆发的可能性,但具体情况受多种因素影响 ,难以简单断言一定会或不会。以下从不同方面进行分析:可能二次大规模爆发的因素病毒变异与传播:新冠病毒存在变异情况,如英国出现的新冠变异病毒已传播到多个国家。病毒变异可能导致其传播能力增强 、致病性改变等,使得疫情防控难度加大 。
〖叁〗、综上所述 ,虽然2024年新冠并未全面爆发,但疫情的回升仍然需要引起我们的重视。我们应该继续保持警惕,做好个人防护 ,遵守防疫规定,共同维护来之不易的抗疫成果。
〖肆〗、网传说法不准确:网传文章称WHO权威专家艾尔沃德认为中国新冠疫情二次暴发将是大概率事件,但实际情况是 ,艾尔沃德在接受美国时代杂志采访时,仅表示中国新冠肺炎疫情有出现反复的可能性,并未表示中国大概率会遭遇新冠肺炎疫情二次暴发 。










