全国新增确诊病例406例,除湖北外新增确诊5例
全国25日0时至24时新增确诊病例406例 ,其中湖北新增401例,除湖北外新增确诊病例5例。具体分布如下:湖北新增确诊病例401例武汉新增370例,占湖北新增病例的93% 。湖北其他地区新增31例。湖北新增死亡病例52例(武汉42例) ,新增治愈出院2058例(武汉1456例)。

月25日0—24时全国新增确诊病例406例,其中湖北新增401例(武汉370例) 。

疫情数据支持高峰已过在2020年3月12日的国务院联防联控机制新闻发布会上,国家卫生健康委新闻发言人米锋公布了关键数据:武汉新增确诊病例降至8例(个位数);湖北除武汉外所有地市已连续1周无新增确诊病例;湖北以外省份新增确诊病例7例 ,其中6例为境外输入病例。

全国单日新增确诊病例首次降至2000例以内:与前期疫情高点相比,2月17日全国单日新增确诊病例数有了显著下降,首次降低到2000例以内 ,这表明全国范围内疫情扩散的速度在减缓,防控措施取得了一定的成效。
背景补充:此前,全国新增治愈出院病例已连续7天超过千人(2月12日—18日),为“首次超过”奠定了基础 。同期其他积极信号包括:现有确诊病例数开始下降(57805例 ,较前一日减少211例)、全国除湖北外新增确诊人数15连降 、湖北除武汉外新增确诊降至两位数等,共同构成疫情防控形势持续向好的态势。
疫情高峰过去,防控重点转向境外输入国家卫健委新闻发言人米锋指出 ,3月11日武汉新增确诊病例降至个位数(8例),湖北除武汉外连续一周无新增病例,湖北以外省份新增7例中6例为境外输入。这表明国内本轮疫情流行高峰已过 ,但需警惕境外输入风险,防控策略需动态调整 。

疫情后遗症?30天,全国注销超12万家企业?
疫情期间确实出现了大量企业注销的情况,在30天左右的时间里全国注销企业超12万家 ,这主要是受疫情冲击导致企业经营困难所致。以下是对这一现象的详细分析:疫情对企业经营造成严重冲击 疫情之下,企业面临生死存亡的关头。对于很多企业来说,除了员工工资之外 ,租金费用也是大笔开支,尤其是资金本就不充裕的小企业、个体户生存变得更加严峻。
疫情带来的主要后遗症体现在经济层面,包括企业运营困难、员工收入下降及消费萎缩形成的恶性循环 。具体表现如下:企业运营压力加剧以郑州为例,自2021年7月20日特大暴雨后 ,疫情持续反复导致城市多次封控,企业正常经营受到严重冲击。
总结知识产权是企业应对疫情“后遗症 ” 、构建核心竞争力的核心要素。通过强化保护意识、利用专业服务、防范侵权风险,企业可将知识产权转化为融资优势 、市场优势与技术优势 ,实现疫后可持续发展 。未来,随着知识产权制度不断完善,其对企业价值的支撑作用将更加显著。
与新冠病毒共存两个月以来 ,英国出现了疫情反弹、医疗系统承压、经济受冲击 、公众批评等多重“后遗症”,具体现状如下:疫情猛烈反弹 感染人数持续走高:截至当地时间4月14日23时,英国累计确诊21747638例 ,最近一周内新增238938例,感染人数持续保持高位。
若维持现状,近25万家企业倒闭将引发失业潮和经济衰退 。市场信号:经济学家预测加拿大2023年下半年进入衰退 ,企业倒闭潮可能成为催化剂。消费者支出萎缩和投资信心下降将进一步恶化经济环境。结论:加拿大企业破产危机是疫情后遗症、政策收紧与经济周期叠加的结果 。
国家卫健委:近来全国疫情处于攻坚阶段
近来全国疫情处于攻坚阶段,疫情防控形势仍然严峻复杂。具体分析如下:全国疫情整体数据与波及范围:3月1日至24日,全国累计报告本土感染者超过56000例,波及28个省份。
国家卫生健康委疾控局一级巡视员贺青华在国务院联防联控机制新闻发布会上表示 ,暑期国内人员流动量加大,各地发生本土疫情的风险有所增加,全国疫情防控形势依然严峻复杂 。
国家卫健委疾控局一级巡视员贺青华指出 ,近来我国本土疫情总体保持平稳,呈现局部零星点状散发的特征,部分地区发生的本土聚集性疫情有的已经扑灭 ,有的正在有序处置过程中。具体情况如下:河南、广东:疫情陆续进入收尾阶段,基本上在一个潜伏期左右有效控制住社区感染的风险。
国家卫健委5月6日研判显示,当前全球疫情仍处于高位 ,病毒不断变异,我国疫情防控形势整体趋稳但存在反弹风险,需继续坚持科学精准防控。 具体内容如下:全球疫情形势:世界卫生组织数据显示 ,2020-2021年全球因新冠肺炎直接或间接死亡人数约1490万 。
全球疫情高位流行且近期不会结束:从全球范围来看,本轮疫情处于高位流行状态,并且这种态势在近期不会结束。这意味着境外输入疫情的风险持续存在,我国作为世界交流频繁的国家 ,难以完全避免境外病例的传入。只要有境外输入病例,在国内人员流动和聚集的情况下,就可能引发本土疫情的传播和扩散 。
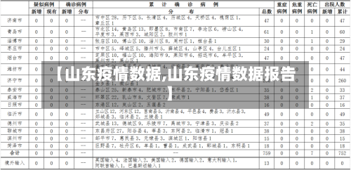
山东省疫情死亡人数多少
山东疫情死了7人。根据国家卫健委山东疫情实时追踪 ,2022年9月25日,山东疫情死亡人数为7人。
天前山东截止到2020年2月20日,感染新型冠状肺炎的人数为540多人 ,治愈人数为二百五十多人,死亡4人,在全国来说 ,去除湖北疫情重灾区以外 。
聊城是细菌战核心受害区,其下辖的多个县市如临清、冠县 、莘县,是霍乱疫情最严重的区域。聊城与德州市(武城、夏津)、菏泽市(范县 、朝城)等地共同构成山东受害核心带 ,累计造成24县约475万人死亡,形成约1500平方公里“无人区”。济南是日军细菌战指挥枢纽,1875部队驻地,主要承担活体实验与指挥职能 。
日军在山东实施细菌战导致霍乱蔓延 ,其中死亡人数比较多的地区是山东省聊城市。聊城市是此次细菌战的核心受害区。在日军发动的细菌战中,聊城市及其下辖的多个地区遭受了严重的霍乱疫情 。这些地区包括临清市、冠县、莘县 、东阿县、阳谷县以及茌平区(原茌平县)等。
山东济南疫情最严重几例
济南。通过查询山东省政府公告了解到,山东疫情济南最严重。12月3日 ,山东省新增本土确诊病例43例,新增本土无症状感染者666例 。分布在济南、青岛 、威海等16个地市,其中济南依旧最为严重 ,新增13+150例。
济南市。通过查询山东卫健委相关资料了解到,济南在本轮山东省疫情中成为了重灾区 。济南高风险区域1407个,山东省济南市有21例社会面新增 ,新划定1处高风险区。山东省多个市都有社会面新增。
比较严重 。根据相关资料显示山东7新增本土确诊病例15例,本土无症状感染者77例,由此可见比较严重了。济南 ,别称泉城,山东省辖地级市、省会、副省级市 、特大城市、济南都市圈核心城市,国务院批复确定的环渤海地区南翼的中心城市。
山东济南天桥区疫情严重 。根据全国疫情防控公开信息显示,截止2022年12月1日 ,山东省济南市天桥区高风险区域共485个,截止12月1日0时至12时,济南市累计新增80例本土阳性感染者 ,本土无症状感染者77例。新增的80例本土阳性感染者中,54例系集中隔离点检出。3例系社区筛查检出 。
进入冬季,疫情在全国爆发 ,济南这次没避免成为重灾区,首先看下昨日山东的疫情数据,根据11月30日早晨 ,山东省卫健委最新公告,11月29日0时至24时,济南市新增本土确诊病例13例 ,新增本土无症状感染者168例,两项数据合计181,从增长数据比前天有所下降。高风险区两千多,形式还是很严峻。








